1. La legitimidad del Sistema Interamericano de Derechos Humanos a debate. El 11 de abril de 2019, representantes permanentes de cinco países miembros de la Organización de Estados Americanos (OEA) formularon una declaración sobre el Sistema Interamericano de Derechos Humanos (SIDH). 1 Tras reafirmar su compromiso con la Convención Americana sobre Derechos Humanos (CADH), 2 los países.. ¿Cree usted que el país está gobernado para el interés de unos pocos grupos poderosos o está gobernado para el bien de todos? Según datos sobre percepciones de Latinobarómetro de 2018, el 79% de los ciudadanos de los países latinoamericanos creen que su país está gobernado para unos pocos grupos poderosos.Esta es la cifra más alta desde que comenzaron a recopilarse estos datos en 2004.

SOLUTION Dificultades y limites de la democracia representativa Studypool

Legitimidad de la Democracia

indaga sobre las causas que pueden provocar la pérdida de legitimidad de las autoridades

PPT LEGITIMIDAD, VALIDEZ Y EFICACIA DE LA SENTENCIA JUDICIAL EN EL SISTEMA ACUSATORIO

(PDF) LEGALIDAD Y LEGITIMIDAD CARL SCHMITT.

Infografía Nueva Constitución y legitimidad de origen Fundación Terram
EXCEPCION DE FALTA DE LEGITIMIDAD PARA OBRAR DEL DEMANDADO.docx Intención (Derecho Penal
Cuadro comparativo entre los conceptos de Legitimidad y Legalidad
Crisis de legitimidad del estado contemporáneo. Replanteando el papel de la ética pública

Estados e Instituciones / Política y Poder
Legitimidad y Legalidad, Referencia Coggle Diagram

Legitimidad y legitimación del poder YouTube

La crisis de legitimidad de los sistemas políticos

La crisis de legitimidad en América Latina Héctor Ruiz

PPT El poder político PowerPoint Presentation, free download ID1915672

Crisis de Legitimidad en la Ed. Musical Mind Map
Crisis en la legitimidad del Estado, del derecho y de la democracia liberal Crisis of legitimacy

Convención Constituyente legitimidad versus legalidad piensaChile

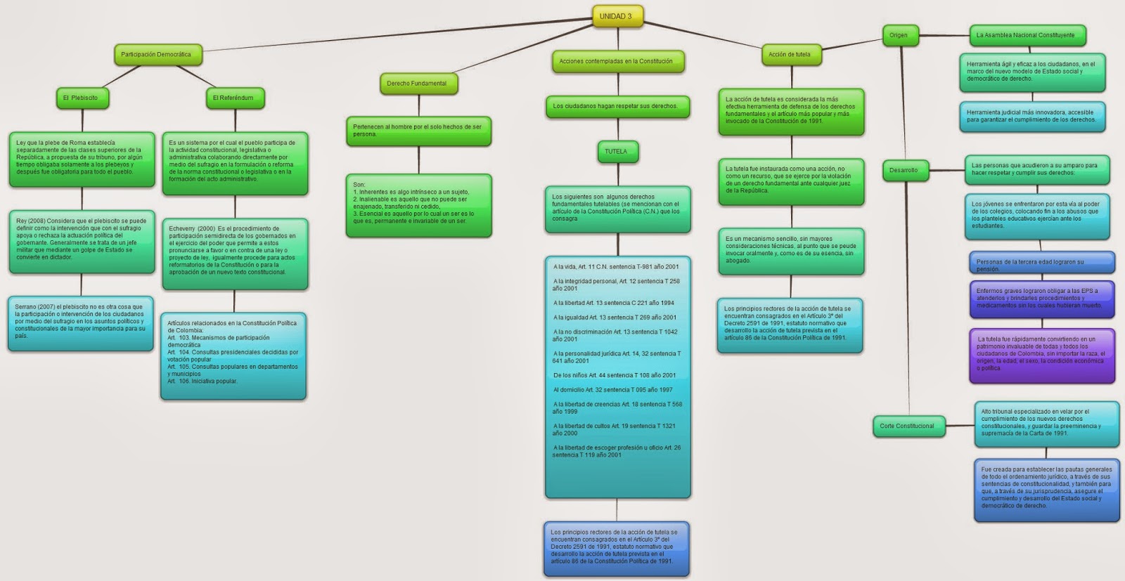
Actividad 1 Estado y Legitimidad Colombiana Actividad 2 Mapa Conceptual

(PDF) Corrupción y pérdida de legitimidad. ¿Adeudos de una · de resolución de los conflictos
La cuestión de la legitimidad del Poder Judicial resulta problemática ya que, a diferencia de los poderes políticos que periódicamente la renuevan mediante los sufragios, aquél no cuenta con esa posibilidad. Se han esbozado distintas respuesta a esta cuestión: una corriente sostiene que los poderes judiciales siempre tendrán problemas de.. Resulta claro que apelar a sistemas diferentes de la democracia, en los cuales puedan ser suprimidas las instituciones de las que se compone, como el Parlamento o los partidos políticos, de ninguna forma puede verse como una posible solución a la crisis de legitimidad democrática. Las consecuencias de la supresión de los parlamentos pueden.